根据山西信托•信瑞九号集合资金信托计划(以下简称“本计划”)受益人大会召集事项的约定,山西信托股份有限公司拟召开本计划受益人大会,现将具体事项通知如下:
一、会议基本情况
1、会议时间:2014年4月30日(周三)9:00-16:00
2、会议地点:太原市府西街69号国贸中心2层山西信托股份有限公司财富管理中心
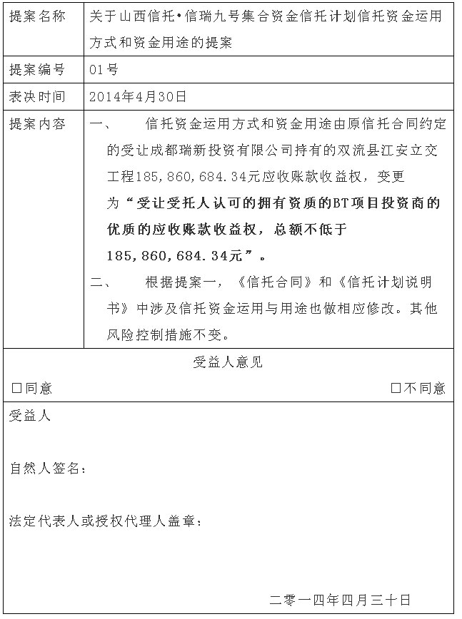
3、会议事由:由于成都瑞新投资有限公司回收江安立交工程款进度好于预期,截止2014年4月25日,共回收70,979,850元,相应地本计划募集的信托资金受让的185,860,684.34元应收账款收益权中70,979,850元应收账款收益权灭失。为了保持本信托计划的正常运行,保证受益人的信托利益,现决定增加受托人认可的拥有资质的BT项目投资商的优质的应收账款收益权,使本计划持有的应收账款收益权总额不低于185,860,684.34元。
4、会议方式:通讯表决方式(传真或信函)
5.会议召集人:山西信托股份有限公司
6、会议召开条件:参加会议的受益人所代表的信托单位总份数占全部信托单位总份数50%以上(含50%)的,通讯会议即可举行。
二、会议审议事项:
审议受托人《关于山西信托•信瑞九号集合资金信托计划信托资金运用方式和资金用途的提案》,详见附件1。
三、会议议事程序和表决方式:
1. 会议召开条件:参加会议的受益人所代表的信托单位总份数占全部信托单位总份数50%以上(含50%)的,通讯会议即可举行。
2.参会受益人在本通知附件1 所示“受益人大会表决函”上填写表决意见并签字(或签章),在规定会议时间内用传真、信函或现场送达等方式将表决函送达会议地点。若为受益人授权代表参会,则须同时将附件2所示受益人授权委托书送达会议地点。
3. 受益人大会主持人由信托执行经理担任。
4. 经参加大会的受益人全体表决通过后,提案所列事项即可施行,表决结果对本计划全体受益人均有效。
四、会议参加对象:
1、截至2014年4月16日17:00 登记在册的本计划全体受益人或其授权代表。
2、受托人、信托执行经理。
五、联系方式:
联系人:高咏涛
联系电话:8686388
传真:8686325
联系地址:太原市府西街69号国贸中心2层山西信托股份有限公司财富管理中心
邮编:030002
六、注意事项:
1. 若对议案详情如有疑问,请咨询山西信托股份有限公司联系人。
2. 如会议时间改期,召集人将另行通知。
山西信托股份有限公司
二零一四年四月十六日
附件1:受益人大会表决函
