信息披露

重要公告

当前位置:首页 >信息披露 >重要公告

重要公告

年度报告

产品公告

关于对山西晋柳能源有限公司2021年第二次临时股东会议案一、议案二表决事项公告

山西信托股份有限公司2021/9/7 17:30:33

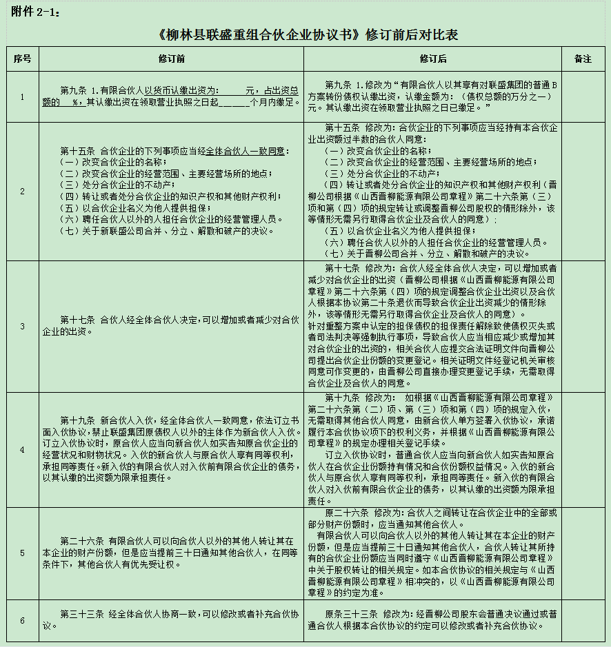
       2021年8月27日,山西晋柳能源有限公司(下称“晋柳公司”)向我司提交了《关于修改公司章程和合伙协议部分条款的议案》,拟在晋柳公司2021年第二次临时股东会中进行表决,通知我司于2021年9月1日8:00-9月10日18:00期间就上述事项进行网络投票。现在我司网站对信裕15号项目投资人进行公告并征求意见,通讯表决电话为400-989-8888,表决邮箱为websxxt@sxxt.net。如投资人所持表决权的三分之二以上通过,则我司代表投资人进行表决;如投资人表决权未达到三分之二,我司将无权代表投资人进行表决。详细情况见附件。

附件:

关于修改公司章程和合伙协议部分条款的议案.docx

公司章程修订案.docx

柳林县联盛重组合伙企业协议书(修订版).docx

柳林县联盛重组合伙企业协议书修订前后对比表.png

公司章程修订前后对比表.png

山西信托股份有限公司

2021年9月7日